js33333金沙线路检测(CHINA)有限公司-Baidu百科NO.1
网站首页
关于我们
js33333金沙线路检测概况
院史
公司领导
组织机构
公司荣誉
新闻中心
js33333金沙线路检测新闻
通知公告
图片新闻
教学科研
团队队伍
团队概况
教师名录
人才工程
特聘教授
本科教育
专业介绍
培养计划
教学管理
实践教学
质量工程
工程教育
创新创业
员工下载
教师下载
研究生教育
研究生导师
博士后
博士
硕士
工程硕士
招生信息
奖励体系
管理制度
联培基地
学术活动
党团活动
科学研究
科研概况
研究方向
科研基地
科研成果
员工工作
学风建设
员工党建
团学风采
资困助学
就业指导
相关资料
实验室建设
简介
实验队伍
仪器设备
规章制度
党群工作
组织架构
党建动态
学习园地
工会之家
员工与社会
毕业照
员工名录
知名员工
社会支持
员工活动
专题专栏
百年校庆
特色团队
联系我们
新闻中心
js33333金沙线路检测新闻
通知公告
图片新闻
教学科研
通知公告
网站首页
>
新闻中心
>
通知公告
>
正文
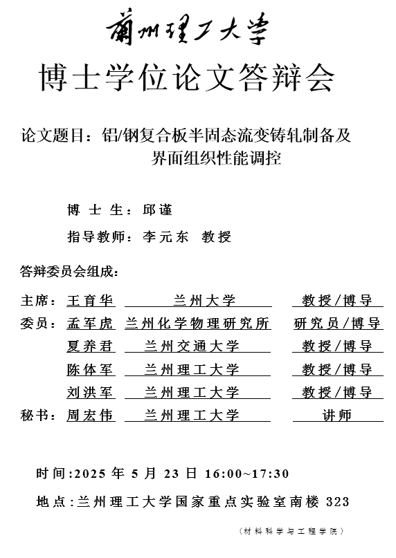
博士学位论文答辩海报
发布时间:2025-05-16 09:08:01
阅读量:
来源:js33333金沙线路检测
作者:
【字体:
大
中
小
】
上一篇:2025年博士研究生招生第二批“硕博连读”与“申请-考核”初审名单公示
下一篇:硕士学位论文答辩海报